
邁普ISG1000上網行為管理網關是面向運營商互聯網專線、政企互聯網出口應用、金融機構營業網點與總部、教育網出口而開發的新一代高性能上網行為管理網關產品。
邁普ISG1000上網行為管理網關采用自主開發的MPSec OS安全操作系統平臺,突破硬件處理器對應用層安全檢測的性能瓶頸,能以高性能提供上網行為管理、安全審計、流量控制、防病毒、IPS、VPN等功能。
邁普ISG1000上網行為管理網關采用邁普自主可控的硬件,集成邁普自主設計、制造,共享邁普20年的路由器硬件制造工藝,在產品可靠性與生命周期延續上,可以得到很好的價值保障。
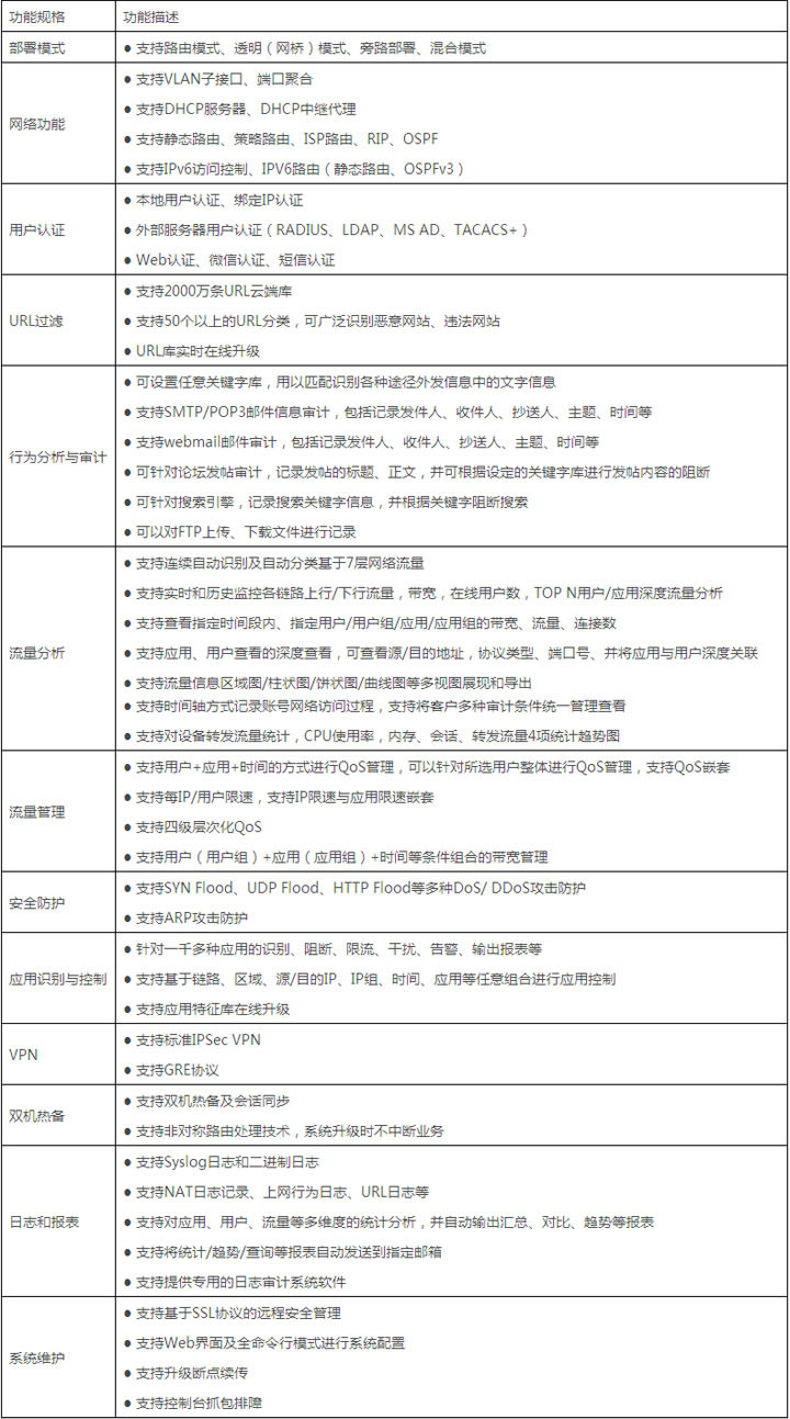
邁普ISG1000上網行為管理網關集上網行為管理、安全審計、防火墻、流量控制、VPN、路由等功能于一體,能夠將多種業務部署在同一節點,在充分節約用戶投資的情況下提供安全、靈活、便捷的一體化組網與接入方案,有效降低整體的運維成本。
產品特征:
采用先進的硬件平臺及軟件架構
全線產品使用MIPS多核平臺,高速安全處理,統一化的特征庫和一體化分析處理引擎設計,極大的提高了多功能模塊同時運行時的運行效率。
應用層多業務安全并發高性能
采用多核算法,突破安全產品硬件瓶頸,實現防火墻、VPN、防病毒、IPS防攻擊、上網行為管理、流量控制、日志查詢與安全審計多業務并發的真正高性能處理。
豐富便捷的用戶認證方式
邁普ISG1000上網行為管理網關能提供豐富便捷的互聯網上網認證方式,包括基于用戶名密碼的本地認證、WEB認證,和第三方RADIUS/LDAP服務器結合進行外部認證,基于手機號碼的短信認證,基于微信公眾號的微信認證,適用于企業、多樣化的用戶上網場景。
靈活的上網行為控制與審計
邁普ISG1000上網行為管理網關能精確收集用戶瀏覽的網站、發表的內容,結合用戶認證系統可以精準定位到每個用戶的上網行為。另外上網行為管理網關支持對VPN隧道內流量識別,可精確規范和審計隧道內的上網行為,并支持對隧道內各種應用實現分類,提供快速查詢功能。
精確靈活的流量控制管理
邁普ISG1000上網行為管理網關能夠全面識別互聯網常見應用,包括經常造成帶寬濫用、工作效率降低的BT下載、IM及時通訊、在線視頻、炒股、游戲等。將上網行為管理網關部署于網絡的出口,可以有效地遏制各種應用搶奪寶貴的帶寬和IT資源,從而確保網絡資源的合理配置和關鍵業務的服務質量,顯著提高網絡的整體性能。
邁普ISG1000上網行為管理網關支持靈活精確的流量控制,可以對IP與應用進行流量嵌套,支持4層QoS,可以對客戶業務進行精細化控制。
支持全面的網絡攻擊防護
支持DoS/DDoS攻擊防護,支持MAC和IP綁定功能,支持智能防范蠕蟲病毒技術、ARP攻擊防護、TCP報文標志位不合法攻擊防范、超大ICMP報文攻擊防范等等網絡攻擊防護。
完善的日志管理與審計
提供各種日志功能、流量統計和分析功能、各種事件監控和統計功能、郵件告警功能,配合日志管理系統可以完成日志的記錄、查詢和分析。提供實名制審計,在用戶信息中心中將用戶的真實身份和虛擬賬號一一對應,對用戶的各種上網軌跡進行可視化回溯。
高性能的硬件VPN處理
內置專用的硬件VPN協處理模塊,支持GRE、L2TP、IPSec、SSL VPN等多種VPN業務模式。支持多種平臺移動終端VPN接入。
高可靠性保障
支持雙機狀態熱備功能,支持Active/Active和Active/Passive兩種工作模式,實現負載分擔和業務備份,支持自動同步特征庫和策略庫。支持雙配置文件,設備關鍵部件均采用冗余設計。
產品規格:
硬件規格
軟件規格:
典型應用:
互聯網出口

主要需求:
封堵與工作無關的應用,提升工作效率;
實名制審計,網絡安全合規;
流量控制,保障主要業務帶寬。
解決方案:
通過精確細粒的應用識別和控制,對指定的應用進行有效封堵;
通過精準的數據流分析,對用戶的上網行為進行全方位的審計和存儲,并支持用戶上網軌跡回溯;
通過對用戶(用戶組)、應用(應用組)、時間等多維度組合的帶寬管理,限制與主要業務無關的應用流量,保障主要業務優質體驗。
網點來賓WIFI

主要需求:
金融網點建設外網WLAN,為來賓用戶、網點工作人員提供便捷的互聯網服務;
基于每網點的廣告推送,實現移動金融業務推廣;
實名上網日志統一收集,集中分析處理;
網點設備統一管理,提升運維效率。
解決方案:
豐富便捷的認證方式(RADIUS/LDAP、短信、微信認證等),提供來賓用戶實名制上網服
版權所有 © 2020-2021 北京中聯北方信息技術有限公司 京ICP備17061460號-1
您是該網站第 1931636 位客人